Kontaktieren Sie uns
| Parameter | Mindest | Typ | Max | Einheit | Bedingungen |
| Versorgungsspannungsbereich | 3.3 | 5 | 6 | V | |
| Betriebstemperaturbereich | -40 | 85 | ℃ | ||
| RX-Strom | 21 | mA | |||
| TX-Strom | 350 | mA | @27dBm | ||
| Ruhestrom | < 3 | uA | Registerwerte bleiben erhalten, Oszillator AUS | ||
| Frequenz | 428 | 433 | 438 | MHz | @433MHz |
| 863 | 868 | 873 | MHz | @868MHz | |
| Luftdatenrate | 0,123 | 256 | Kbps | FSK | |
| Ausgangsleistung | +27 | dBm | |||
| Empfindlichkeit | -122 | dBm | @Datenrate=1,2 Kbps |
| Modulation | (G)FSK |
| Chip | si4432 |
| Frequenz | 315 MHz, 433 MHz, 470 MHz, 868 MHz, 915 MHz |
| Ausgangsleistung | 500 mW |
| Schnittstelle | SPI |



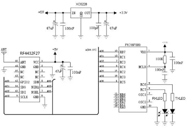
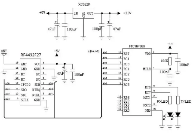
| Pin-Nr. | Pin-Name | Beschreibung |
| 1 | VCC | Positive Stromversorgung |
| 2 | Masse | Mit der Stromerde verbunden |
| 3,4 | NC | Frei, nicht angeschlossen |
| 5 | SDN | Ausschaltsteuerung. |
| SDN = 1, Ausschalten | ||
| SDN = 0, normaler Betrieb. | ||
| 6 | nIRQ | Interrupt-Ausgang |
| 7 | nSEL | Serielle Datenauswahl für SPI-Schnittstellen. |
| 8 | Masse | Mit der Stromerde verbunden |
| 9 | SCLK | Serieller Datentakt für SPI-Schnittstelle |
| 10 | SDI | Serieller Datenausgang für SPI-Schnittstelle. |
| 11 | SDO | Serieller Datenausgang für SPI-Schnittstelle |
| 12 | GPIO2 | GPIO2 von Si4432 |
| 13,14 | NC | Nicht verbunden |
| 15 | Masse | Mit der Stromerde verbunden |
| 16 | AMEISE | Von 50 Ohm Koaxialantenne |

Datenschutzrichtlinie
· Datenschutzrichtlinie
Derzeit sind keine Inhalte verfügbar
E-Mail: sales@nicerf.com
Tel.:+86-755-23080616