SA818S: 1W eingebettetes analoges Walkie-Talkie-Modul mit AMP und LNA
Type: Analog Walkie Talkie
Certification: Others
Output Power: 500mW,1W
Größe (mm):35,6*19
| Parameter | Testbedingung | Mindest | Typ. | Max | Einheit |
| Stromversorgung | 3.3 | 4.2 | 5.5 | V | |
| Arbeitstemperaturbereich | -30 | 25 | 70 | ℃ | |
| Stromverbrauch | |||||
| Schlafstrom | ≤1 | uA | |||
| RX-Strom | 60 | mA | |||
| TX-Strom (hohe Leistung) | 650 | 750 | mA | ||
| TX-Strom (niedrige Leistung) | 450 | 550 | mA | ||
| Übertragen von HF-Parametern | |||||
| Frequenzbereich | UHF | 400 | 480 | MHz | |
| Frequenzbereich | UKW | 134 | 174 | MHz | |
| Ausgangsleistung (hohe Leistung) | @VCC=4,0V | 28 | 29,5 | 31 | dBm |
| Stromausfall (niedriger Stromverbrauch) | 25 | 26,5 | 27 | dBm | |
| Modulationsfrequenz | @1,5KHz/2,5KHz Frequenzabweichung | 10 | mV | ||
| Audiomodulationsverzerrung | @1,5KHz/2,5KHz Frequenzabweichung | 2 | 5 | % | |
| Signal-Rausch-Verhältnis | @1,5KHz/2,5KHz Frequenzabweichung | 38 | 40 | 45 | dB |
| Nachbarkanalleistung | @12,5K Versatz | -60 | dBc | ||
| CTCSS-Modulationsfrequenz | 0,35 | 0,5 | 0,75 | KHz | |
| Empfangen von HF-Parametern | |||||
| Empfangsempfindlichkeit | -124 | dBm | |||
| Empfangs-SNR | @1,5 kHz Frequenzabweichung | 45 | 50 | dB | |
| Audioausgangsamplitude | 700 | mV | |||
| Audioausgangsimpedanz | 200 | Ohm | |||
| Typ | Analoges Walkie-Talkie |
| Ausgangsleistung | 1W |
| Zertifizierung | CE-ROT |


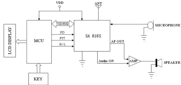
| Pin-Nr. | Pin-Name | E/A-Status |
| 1 | Audio EIN | An den Audio-Leistungsverstärker angeschlossen. Wenn das Modul funktioniert, kann es den zusätzlichen Audioverstärker automatisch steuern. Es gibt einen niedrigen Pegel aus, um den Verstärker einzuschalten, und einen hohen Pegel, um den Verstärker auszuschalten. |
| 2 | NC | Nicht verbunden |
| 3 | AF_OUT | Audioausgang |
| 4 | NC | Nicht verbunden |
| 5 | PTT | Moduleingang, Sende-/Empfangssteuerung, „0“ zwingt das Modul in den TX-Zustand und „1“ in den Rx-Zustand |
| 6 | PD | Power Down-Steuerung, „0“ für den Power Down-Modus; „1“ für den normalen Betrieb |
| 7 | H/L | Steuerung der hohen/niedrigen Ausgangsleistung; offen lassen für hohe Ausgangsleistung, niedrige bis niedrige Ausgangsleistung. (Bitte beachten: Dieser Pin kann NICHT mit VDD oder dem hohen Pegel des CMOS-Ausgangs verbunden werden.) |
| 8 | VBAT | Schließen Sie die Stromversorgung positiv an |
| 9 | GND | Erdung |
| 10 | GND | Erdung |
| 11 | NC | Nicht verbunden |
| 12 | AMEISE | 50 Ohm Antenne anschließen |
| 13,14,15 | NC | Nicht verbunden |
| 16 | RXD | RXD des Moduls und Verbindung mit externem TXD *Bevor Sie in den Ruhemodus wechseln, muss der Benutzer den niedrigen RXD-Pin ziehen, um beim nächsten Mal einen Stromverlust oder einen schlechten Reset zu verhindern. |
| 17 | TXD | TXD des Moduls und Anschluss an externes RXD |
| 18 | MIC_IN | Mikrofon oder Line-In |

Datenschutzrichtlinie
· Datenschutzrichtlinie
Derzeit sind keine Inhalte verfügbar
E-Mail: sales@nicerf.com
Tel.:+86-755-23080616