Kontaktieren Sie uns
Elektrische Eigenschaften (@Vcc=3,3 V ANT angeschlossen an 50 Ohm Last)
| RF125-TX/RF125-TX2 | |||||
| Parameter | Mindest. | Typ. | Max. | Einheit | Zustand |
| Temperaturparameter | |||||
| Temperaturbereich | -40 | 25 | 85 | ℃ | Beim Arbeiten |
| -40 | 25 | 125 | ℃ | Bei der Lagerung | |
| Spannungsparameter | |||||
| Betriebsspannung | 12 | 30 | V | RF125-TX | |
| 9 | 12 | V | RF125-TX2 | ||
| Aktueller Parameter | |||||
| Arbeitsstrom | - | <300 | - | mA | @12V |
| Radiofrequenzparameter | |||||
| Kommunikationsdistanz | >5 | M | Zusammenarbeit mit unserem Empfänger | ||
| RF125-RX / RF125-RA | |||||
| Parameter | Mindest. | Typ. | Max. | Einheit | Zustand |
| Temperaturparameter | |||||
| Temperaturbereich | -40 | 25 | 85 | ℃ | Beim Arbeiten |
| -40 | 25 | 125 | ℃ | Bei der Lagerung | |
| Spannungsparameter | |||||
| Betriebsspannung | 2.5 | 3.3 | 3.6 | V | |
| Aktueller Parameter | |||||
| Aktuellen Empfang | - | <3 | - | mA | In der Nähe des Senders |
| - | <9 | - | uA | Keine Übertragung | |
| Radiofrequenzparameter | |||||
| Empfangsempfindlichkeit | - | 80 | uvRMS | ||
| Kommunikationsdistanz | >5 | M | Kooperieren Sie mit unserem Sender | ||
| Typ | Aufwachen bei niedrigem Stromverbrauch |
RF125-TX:


RF125-TX2:


RF125-RX/A:

RF125-TX:

| Pin-Definition | E/A | Stromspannung | Beschreibung |
| VCC | 12-30 V | Kann an den Pluspol einer 12-30V-Stromversorgung angeschlossen werden | |
| Masse | 0 | Verbinden Sie den Minuspol der Stromversorgung | |
| TXD | O | 0-3,3 V | Serieller Ausgangsanschluss |
| RXD | ICH | 0-3,3 V | Serieller Eingangsanschluss |
RF125-TX2:

| Pin-Definition | E/A | Stromspannung | Beschreibung |
| 1 | VCC | Extern anschließen mit DC 9-12V | |
| 2,4 | Masse | Extern mit der Stromerde verbinden | |
| 3 | +3,3 V | Extern angeschlossen mit Spannung von 2,5-3,6V | |
| 5 | TXD | O | Serieller Ausgangsanschluss |
| 6 | RXD | ICH | Serieller Eingangsanschluss |
| 7,8 | AMEISE | O | Externe 125K-Sendeantenne |
RF125-RX:

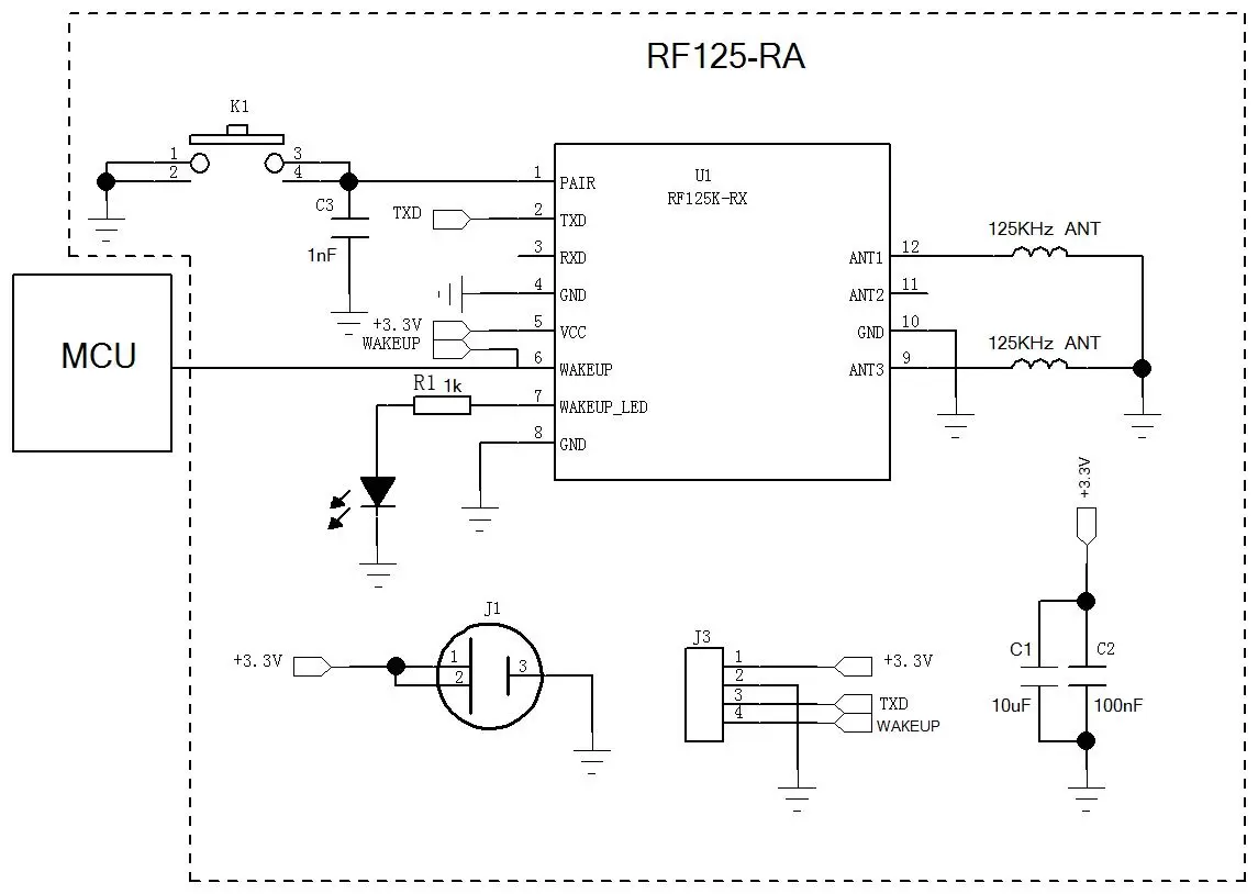
| PIN-Nummer | Pin-Definition | E/A | Beschreibung |
| 1 | PAAR | ICH | Code-Pairing-Taste, länger als 1 Sekunde gedrückt halten, um in den Code-Pairing-Modus zu gelangen, normalerweise hohe Stufe |
| 2 | TXD | O | Datenausgabeport |
| 3 | RXD | ICH | Reserviert für den Werksgebrauch |
| 4,8,10 | Masse | Stromerdung | |
| 5 | VCC | Kann extern mit einer positiven Spannung von 2,5-3,6V verbunden werden | |
| 6 | AUFWACHEN | O | Nach dem Empfang des 125K-Signals wird ein hoher Impuls ausgegeben |
| 7 | LED | O | Externes LED-Licht anschließbar, hohes Lichtniveau |
| 9 | ANT3 | ICH | Externe 125K-Patchantenne, die Induktivität beträgt 7,2 mH |
| 11 | ANT2 | ICH | Externe 125K-Patchantenne, die Induktivität beträgt 7,2 mH |
| 12 | ANT1 | ICH | Externe 125K-Patchantenne, die Induktivität beträgt 7,2 mH |
RF125-TX:

RF125-TX2:

RF125-RX:

RF125-RA

Datenschutzrichtlinie
· Datenschutzrichtlinie
Derzeit sind keine Inhalte verfügbar
E-Mail: sales@nicerf.com
Tel.:+86-755-23080616