SRX885 ist ein 315/433 MHz ASK-Empfängermodul mit geringem Stromverbrauch und HF-Superheterodynmodulation. Es kann mit unserem ASK-Sendermodul der STX-Serie verwendet werden. Dieses Produkt zeichnet sich durch hohe Stabilität, Entstörungsfreiheit und ein gutes Preis-Leistungs-Verhältnis aus und verfügt über eine Vierwege-Schaltausgangsfunktion. Es ist flexibel einsetzbar, kostengünstig, entwicklungsfrei debuggend, selbstdekodierend, adaptive kodierend und lernt automatisch die handelsüblichen HF-Fernbedienungen. Zahlreiche Anwendungen finden sich in Lichtschaltern, Funktürklingeln, Smart Homes, Rolltoren, ferngesteuertem Spielzeug, Diebstahlalarmen und weiteren Bereichen. Die Module erfüllen ROHS-, FCC-, CE- und weitere Zertifizierungen.
| Parameter | Mindest. | Typ. | Max. | Einheit | Zustand |
| Betriebsbedingungen | |||||
| Betriebsspannungsbereich | 2.8 | 3 | 5.5 | V | |
| Betriebstemperaturbereich | -20 | 25 | 70 | ℃ | |
| Stromverbrauch | |||||
| Arbeitsstrom | 4.5 | mA | @433MHz | ||
| HF-Parameter | |||||
| Frequenzbereich | 433,82 | 433,92 | 434,02 | MHz | @433MHz |
| 314,9 | 315 | 315.1 | MHz | @315MHz | |
| Empfindlichkeit | -115 | dBm | @1 Kbps | ||
| Empfängerbandbreite | 350 | KHz | |||
| Modulation | FRAGEN |
| Frequenz | 315 MHz, 433 MHz |


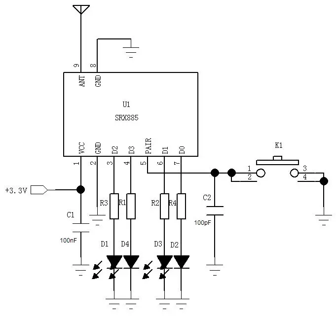
| PIN-Nummer | Pin-Definitionen | Beschreibung |
| 1 | AMEISE | Stromversorgung ist positiv, Bereich 2,8 V – 5,5 V |
| 2, 8 | Masse | Stromerdung |
| 3 | D2 | 4-Wege-Schalterausgang |
| 4 | D3 | 4-Kanal-Schaltausgang, als serieller Ausgang nutzbar |
| 5 | Paar | Paar Codetasten |
| 6 | D1 | 4-Wege-Schalterausgang |
| 7 | D0 | 4-Wege-Schalterausgang |
| 9 | AMEISE | 50 Ohm Antenne anschließen |

Datenschutzrichtlinie
· Datenschutzrichtlinie
Derzeit sind keine Inhalte verfügbar
E-Mail: sales@nicerf.com
Tel.:+86-755-23080616