Kontaktieren Sie uns
GPS03 ist ein All-in-One-Modul mit einem der integrierten GPS-Module (GPS01, GPS01-TD, GPS01-ZK, GPS02-UBX, GPS02-TD). Dank des eingebauten, selbstladenden Ersatzakkus kann GPS03 innerhalb einer Stunde gestartet werden. Es ist äußerst praktisch für die Anwendung.
| Produktnummer | GPS-Modul an Bord |
| GPS03-01-IPEX | GPS01 |
| GPS03-01TD-IPEX | GPS01-TD |
| GPS03-01ZK-IPEX | GPS01-ZK |
| GPS03-UBX-IPEX | GPS02-UBX |
| GPS03-02TD-IPEX | GPS02-TD |
| GPS03-01-SMA | GPS01 mit SMA-Anschluss |
| GPS03-01TD-SMA | GPS01-TD mit SMA-Anschluss |
| GPS03-01ZK-SMA | GPS01-ZK mit SMA-Anschluss |
| GPS03-UBX-SMA | GPS01-UBX mit SMA-Anschluss |
| GPS03-02TD-SMA | GPS01-TD mit SMA-Anschluss |
| Parameter | Beschreibung | Minimum | Typisch | Maximal | Einheit | Zustand |
| Betriebsbedingungen | ||||||
| Betriebsspannungsbereich | VCC | 3.3 | 5 | 5.5 | V | |
| Temperatur | Arbeiten | -40 | 85 | ℃ | ||
| Lagerung | -40 | 125 | ℃ | |||
| Stromaufnahme | ||||||
| Aktuellen Empfang | Aktive Antenne | < 38 | mA | GPS03-01 | ||
| Passive Antenne | < 30 | mA | ||||
| Aktive Antenne | < 36 | mA | GPS03-01ZK | |||
| Passive Antenne | < 28 | mA | ||||
| Aktive Antenne | < 43 | mA | GPS03-01TD/GPS03-02TD | |||
| Passive Antenne | < 35 | mA | ||||
| Aktive Antenne | < 33 | mA | GPS03-UBX | |||
| Passive Antenne | < 25 | mA | ||||
| Externer Antennengewinn | 30 | dB | ||||
| Parameter der seriellen Schnittstelle | ||||||
| Serielle Baudrate | 9600 | bps | GPS03-01,GPS03-01ZK | |||
| 4800 | 115200 | 230400 | bps | GPS03-01TD/GPS03-02TD | ||
| 4800 | 38400 | 921600 | bps | GPS03-UBX | ||
| Typ | GPS |


| PIN-Nummer | Pin-Definition | E/A | Niveaustandard | Beschreibung |
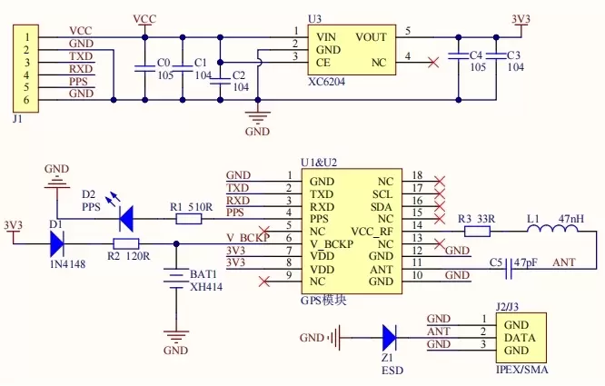
| 1 | VCC | - | 3,3-5,5 | Hauptstromeingang |
| 2 | Masse | - | ||
| 3 | TXD | O | 0–3,3 V | UART TXD |
| 4 | RXD | ICH | 0–3,3 V | UART RXD |
| 5 | 1PPS | O | 0–3,3 V | 1 Impulsausgang pro Sekunde |
| 6 | Masse | - |


Datenschutzrichtlinie
· Datenschutzrichtlinie
Derzeit sind keine Inhalte verfügbar
E-Mail: sales@nicerf.com
Tel.:+86-755-23080616