Das LoRa Pro-Modul ist eine neue Serie verbesserter drahtloser Netzwerkkommunikationsmodule von Wireless. Es nutzt die fortschrittliche LoRa-Spread-Spectrum-Modulation-Frequenzsprungtechnologie für hohe Empfindlichkeit. Durchdringungsstärke und Kommunikationsreichweite sind den aktuellen FSK- und GFSK-Produkten deutlich überlegen und bieten eine höhere Entstörungsfestigkeit. Um den Anwendungsanforderungen verschiedener Kunden gerecht zu werden, haben wir die Modulsoftware dieser Serie als All-in-One-Lösung konzipiert. Benutzer können über das PC-Software-Konfigurationsmodul zwischen verschiedenen Arbeitsmodi wechseln. Im MESH-Modus verfügt das Routing-Modul über automatisches Routing. Durch die Kombination mehrerer Module kann der Benutzer eine Netzwerkübertragung ohne tote Zone und ohne Entfernungsbeschränkung erstellen. Gleichzeitig können Benutzer AES128-Funkdaten über PC-Software oder serielle Schnittstellen verschlüsseln, was die Datenübertragung sicherer macht.
LoRa600Pro verfügt über ein Doppelantennendesign auf Basis von LoRa610, das die Sende- und die Empfangsantenne trennt, um den Anforderungen spezifischer Anwendungen besser gerecht zu werden. Das Modul ist für eine Ausgangsleistung von 100 MW ausgelegt und das eingebettete, kompakte Design eignet sich für den breiten Einsatz in Branchen wie der drahtlosen Fernübertragungssteuerung.
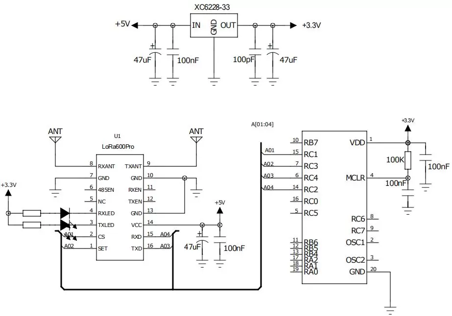
Hinweis: Das Modul wird intern durch einen 3,3-V-LDO geregelt. Die CS-Pin- und SET-Pin-Steuerung erfolgt auf 3,3-V-Pegel. TXD und RXD liegen ebenfalls auf 3,3-V-Pegeln.
| Parameter | Mindest. | Typ. | Max. | Einheit | Zustand |
| Betriebszustand | |||||
| Spannungsbereich | 3.3 | 5,0 | 6.5 | V | |
| Betriebstemperatur | -40 | 25 | +85 | ℃ | |
| Stromverbrauch | |||||
| Rx-Strom | < 15 | mA | TTL-Pegel | ||
| Tx-Strom | < 130 | mA | |||
| Schlafstrom | < 200 | uA | |||
| HF-Parameter | |||||
| Frequenzbereich | 414,92 | 433,92 | 453,92 | MHz | @433MHz |
| 470,92 | 489,92 | 509,92 | MHz | @470MHz | |
| 849,92 | 868,92 | 888,92 | MHz | @868MHz | |
| 895,92 | 914,92 | 934,92 | MHz | @915MHz | |
| Datenrate | 91 | 656 | 17353 | bps | @LoRa |
| Ausgangsleistung | 4 | 18 | +20 | dBm | Softwarelevel 7 einstellbar |
| Empfindlichkeit | -139 | dBm | @91bps | ||
| Schnittstelle | TTL |
| Netzwerk | NETZ |
| Frequenz | 433 MHz, 470 MHz, 868 MHz, 915 MHz |
| Modulation | LoRa |
| Ausgangsleistung | 100 mW |


| NEIN. | STIFT | E/A | Niveaustandard | Beschreibung |
| 1 | SATZ | ICH | 0-3,3 | Konfigurationsparameter aktivieren (Low-Level-Aktivierungsparameterkonfiguration, Standard-High-Level-Ausgabe) |
| 2 | CS | ICH | 0-3,3 | Modul-Aktivierungsstift (integrierter Pull-up) Hinweis: Werksseitige Standardversion: Ruhestrom <200 uA, normale Kommunikation, wenn CS auf High gezogen oder ausgesetzt ist, und Ruhezustand bei Low-Pegel; Niedrigleistungsversion: Ruhestrom <15 uA, normale Kommunikation, wenn CS auf Low gezogen ist, und Ruhezustand, wenn CS auf High gezogen oder ausgesetzt ist |
| 3 | TXLED | ICH | 0-3,3 | Sendesignal-Anzeigeleuchte, niedriger Pegel leuchtet, Standard hoher Pegel |
| 4 | RXLED | ICH | 0-3,3 | Empfangssignalanzeige, niedriger Pegel leuchtet, Standard hoher Pegel |
| 5 | NC | |||
| 6 | 485EN | O | 0-3,3 | Kann an einen extern erweiterten 485-Pegelsteuerungs-Konvertierungsstift angeschlossen werden |
| 7,10,13 | GND | 0 | Verbinden Sie den Minuspol der Stromversorgung und das Erdungskabel | |
| 8 | RX ANT | ICH | HF-Signaleingang, Anschluss mit 50-Ohm-Antenne | |
| 9 | TX ANT | O | HF-Signalausgang, Anschluss mit 50-Ohm-Antenne | |
| 11 | RXEN | O | 0-3,3 | Steuerstift für Empfangsaktivierung, hoch beim Empfangen, niedrig beim Senden. |
| 12 | TXEN | O | 0-3,3 | Steuerstift zur Sendefreigabe, niedrig beim Empfangen, hoch beim Senden. |
| 14 | VCC | ICH | Anschluss an den Pluspol der Stromversorgung (typischer Wert 5V) | |
| 15 | RXD | ICH | 0-3,3 | Serieller Kommunikationseingang des Moduls |
| 16 | TXD | O | 0-3,3 | Serieller Kommunikationsausgang des Moduls |

Datenschutzrichtlinie
· Datenschutzrichtlinie
Derzeit sind keine Inhalte verfügbar
E-Mail: sales@nicerf.com
Tel.:+86-755-23080616