★ Durch Anschluss des Instruments an eine 50 Ohm Kupferachse erhält man folgende Parameter: @VCC=5 V.
| Parameter | Mindest. | Typ. | Max. | Einheit | Zustand |
| Betriebszustand | |||||
| Betriebsspannung | 2 | 5 | 5.5 | V | |
| Temperaturbereich | -40 | 85 | °C | ||
| Stromverbrauch | |||||
| TX-Strom | < 600 | mA | @Vcc=5V, 27dBm | ||
|
RX-Strom | < 17 | mA | @Gewöhnlicher Kristall | ||
| < 19 | mA | @TCXO | |||
| Schlafstrom | <7 | uA | |||
| RF-Parameter | |||||
| Frequenzbereich | 2400 | 2500 | MHz | ||
|
Datenrate | 0,476 | 202 | Kbps | @LoRa | |
| 260 | 1300 | Kbps | @FLRC | ||
| 125 | 2000 | Kbps | @FSK | ||
| Ausgangsleistung | 1 | 27 | dBm | ||
| Maximale Ausgangsleistung | 26 | 26,5 | 27 | dBm | @VCC=5V |
| Empfangsempfindlichkeit | -132 | dBm | LoRa@0,476 Kbps | ||
| Schnittstelle | SPI |
| Chip | SX1280 |
| Frequenz | 2,4 GHz |
| Modulation | LoRa |
| Ausgangsleistung | 500 mW |
Betriebsfrequenzbereich : 2400–2500 MHz
Maximale Ausgangsleistung : 500 mW (27,0 dBm)
Empfindlichkeit : - 132 dBm@LoRa
Datenübertragungsrate : 0,476–202 Kbp s @LoRa
LoRa-Modulation
Eingebauter LNA
Hochpräziser Quarzoszillator ( 0,5 ppm TCXO )
Paketkommunikationsmodus (Empfang von F i F o 256 Bytes)
Betriebsspannungsbereich : 2,0–5,5 V
Betriebstemperaturbereich : -40~+85 °C
Anwendungen des 2,4-GHz-HF-Moduls LoRa1280F27-TCXO


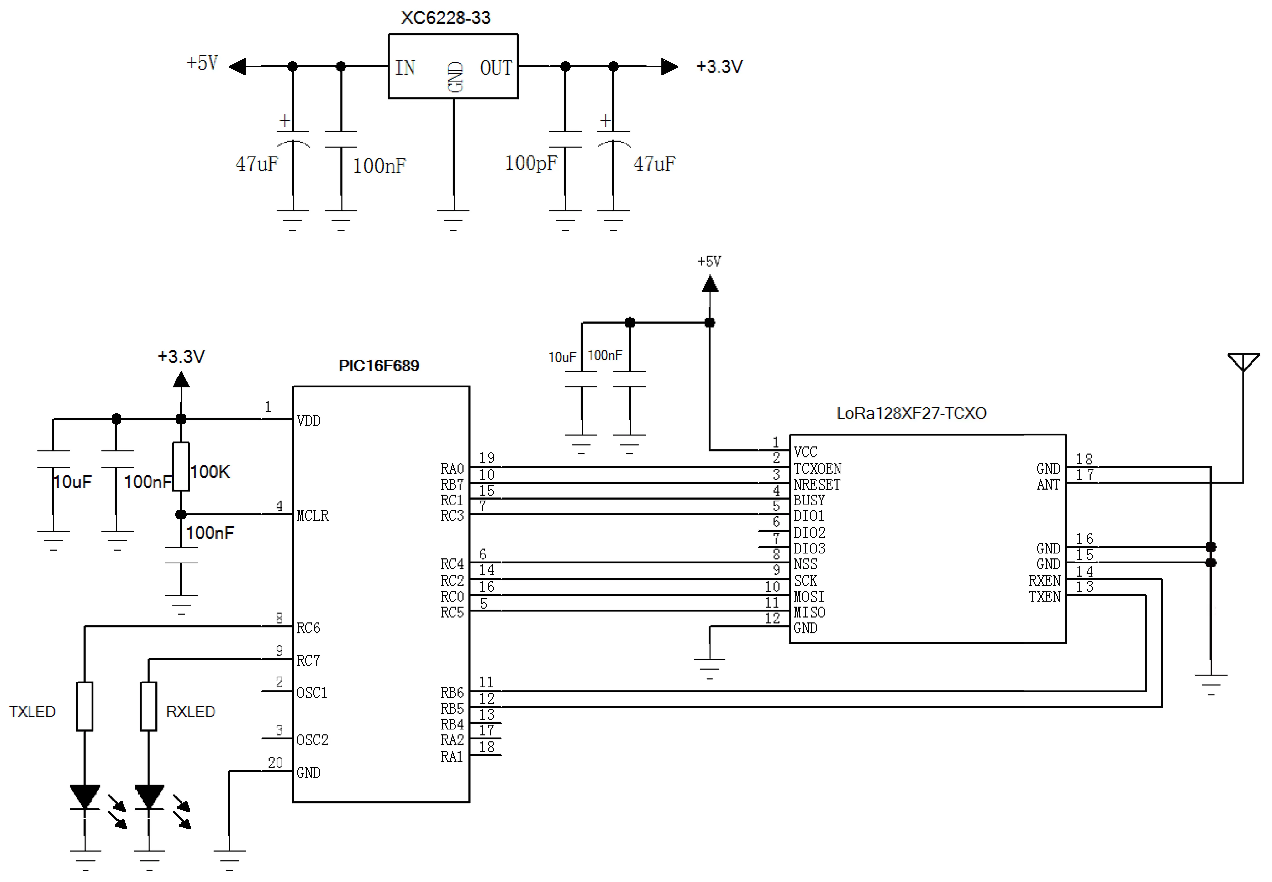
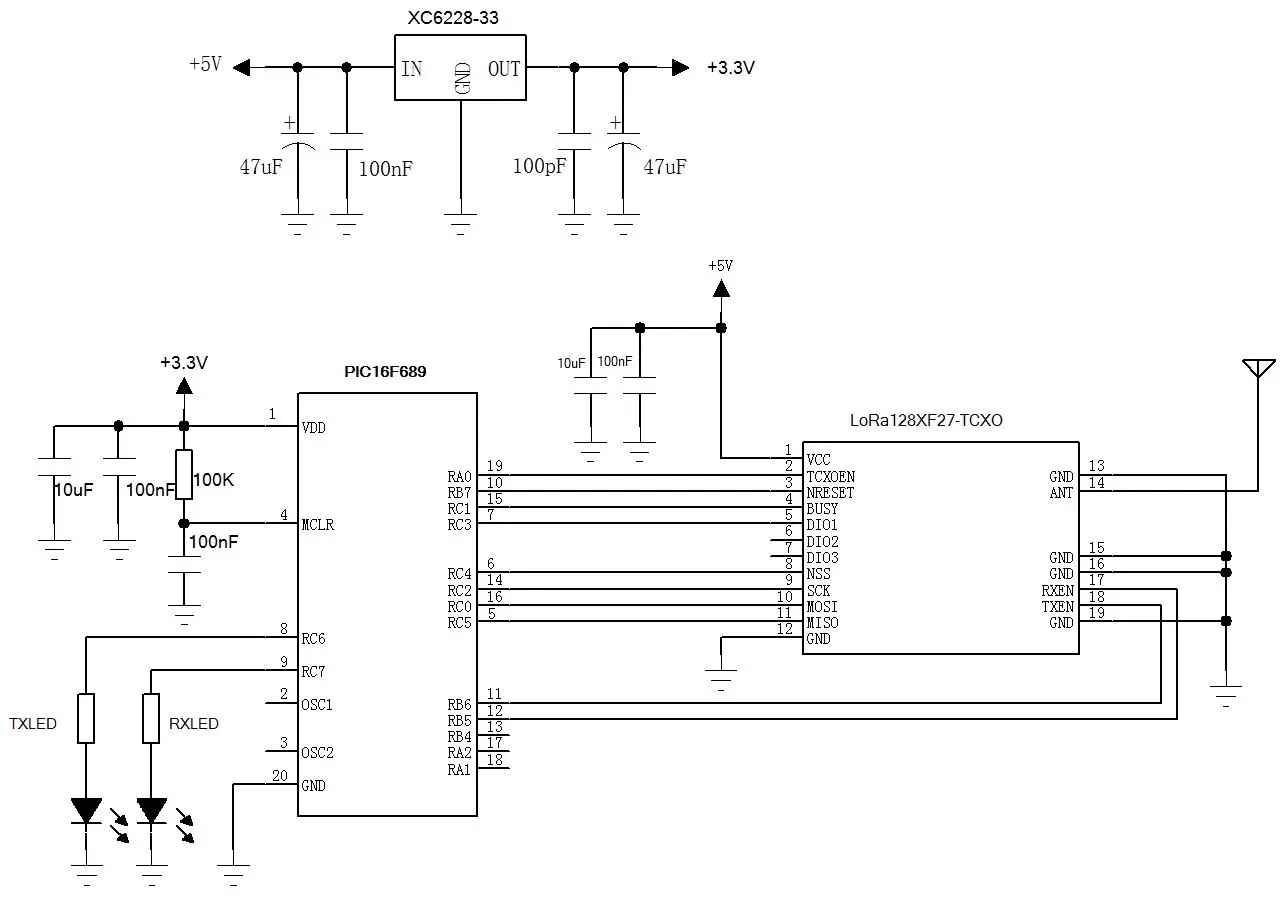
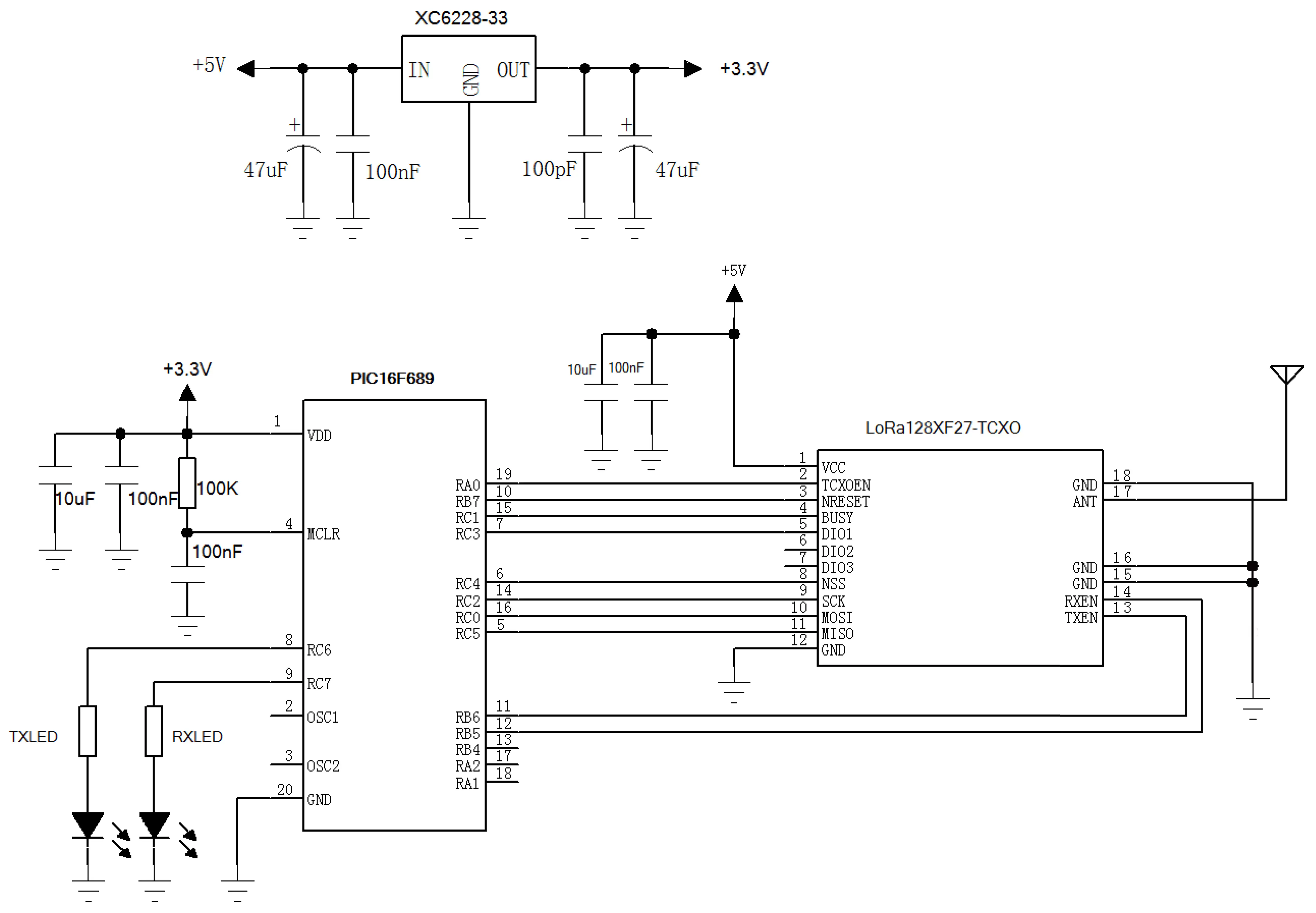
Hinweis: Wenn die Stromversorgung 5 V beträgt, beträgt der hohe Pegel aller E/A 3,3 V.
| Pin Nr | Pin-Name | E/A | Niveaustandard | Beschreibung |
| 1 | VCC | - | 2,0–5,5 V | Angeschlossen an den Pluspol der Stromversorgung |
| Hinweis: Im Lora1280F27-TCXO-Modul ist PIN 2 TCXOEN | ||||
| 2 | GND | - | Stromerdung | |
| Hinweis: Im Lora1280F27-TCXO-Modul ist PIN 2 TCXOEN | ||||
| 2 | TCXOEN | ICH | 2,0–3,3 V | TCXO einschalten: Ziehen Sie TCXOEN hoch, bevor Sie SX1280 zum Zurücksetzen steuern. Warten Sie mindestens 3 ms, bis der TCXO-Start abgeschlossen ist. 3. Während der Verwendung des 1280-Moduls muss TCXOEN immer einen hohen Pegel beibehalten. TCXO ausschalten (wenn das Modul in den Ruhemodus wechseln muss): Rufen Sie die Funktion SetSleep() auf, um das Modul in den Ruhemodus zu versetzen. Warten Sie mindestens 1 ms, bis der Ruhezustand des Moduls abgeschlossen ist. Ziehen Sie TCXOEN herunter, um TCXO auszuschalten. |
| 3 | NRESET | ICH | 0–3,3 V | Chip-Reset-Trigger-Pin, aktiv niedrig |
| 4 | BESCHÄFTIGT | O | 0–3,3 V | Statusanzeige-Pin (weitere Einzelheiten finden Sie in der Spezifikation SX1280/1281) |
| 5 | DIO1 | O | 0–3,3 V | Direkt mit dem Chip-Pin verbunden, konfigurierbare Allzweck-IO (Details siehe Chip-Spezifikation SX1280/1281) |
| 6 | DIO2 | O | 0–3,3 V | Direkt mit dem Chip-Pin verbunden, konfigurierbare Allzweck-IO (Details siehe Chip-Spezifikation SX1280/1281) |
| 7 | DIO3 | O | 0–3,3 V | Direkt mit dem Chip-Pin verbunden, konfigurierbare Allzweck-IO (Details siehe Chip-Spezifikation SX1280/1281) |
| 8 | NSS | ICH | 0–3,3 V | Modul-Chip-Auswahl-Pin |
| 9 | SCK | ICH | 0–3,3 V | SPI-Takteingangspin |
| 10 | MOSI | ICH | 0–3,3 V | SPI-Dateneingangspin |
| 11 | MISO | O | 0–3,3 V | SPI-Datenausgangspin |
| 12,15.16 | GND | - | - | Angeschlossen an den Minuspol |
| 13 | TXEN | ICH | 0–3,3 V | Übertragungssteuerstift (hoher Pegel beim Senden, niedriger Pegel beim Empfangen) |
| 14 | RXEN | ICH | 0–3,3 V | Empfangssteuerpin (hoher Pegel beim Empfangen, niedriger Pegel beim Senden) |
| 17 | AMEISE | - | - | Anschluss mit 50 Ohm Koaxialantenne |
| 18 | GND | - | - | Angeschlossen an den Minuspol |

Datenschutzrichtlinie
· Datenschutzrichtlinie
Derzeit sind keine Inhalte verfügbar
E-Mail: sales@nicerf.com
Tel.:+86-755-23080616