Kontaktieren Sie uns
| Parameter | Mindest. | Typ. | Max. | Einheit | Zustand |
| Betriebsbedingungen | |||||
| Arbeitsspannungsbereich | 3 | 4 | 4.2 | V | @VCC-Spannung |
| 1.8 | 3.3 | 3.5 | @+3,3 V | ||
| Temperaturspannung | -40 | 25 | 85 | ℃ | |
| Stromverbrauch | |||||
| Empfangsstrom | <11 | mA | @4V | ||
| TX-Strom | <1000 | mA | @4V 30dBm | ||
| Schlafstrom | <2 | uA | |||
| Radiofrequenzparameter | |||||
| Frequenzbereich | 410 | 433 | 450 | MHz | Empfangen ohne Filter |
| 428 | 433 | 439 | MHz | Filter hinzufügen, um die Entstörungsfähigkeit zu verbessern | |
| Datenrate | 1.2 | 300 | Kbps | @FSK | |
| 0,018 | 62,5 | Kbps | @LoRa® | ||
| Ausgangsleistung | 6 | 30 | dBm | @4V | |
| Empfangsempfindlichkeit | -122 | dBm | @FSK-Daten = 1,2 Kbps Fdev = 50 KHz | ||
| -136 | dBm | @Lora BW=125 KHz SF = 10 CR=4/5 | |||


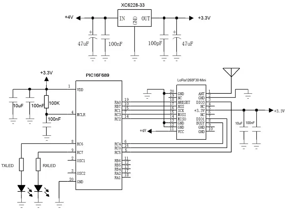
| PIN-Nummer | Pin-Bezeichnung | E/A | Niveaustandard | Beschreibung |
| 1 | AMEISE | O | - | Anschluss mit 50 Ohm Koaxialantenne |
| 2, 20 | GND | Stromerdung | ||
| 3 | DIO3 | ICH | 0–3,3 V | Leistungsverstärker-Aktivierungspin, Arbeit auf hohem Niveau, Ruhezustand auf niedrigem Niveau |
| 4, 6, 19 | NC | - | - | In der Luft hängen |
| 5 | +3,3 V | O | +3,3 V | Interner HF-Chip-Spannungseingang (1,8–3,5 V) |
| 7 | DIO1 | O | 0–3,3 V | Digital IO, anpassbar |
| 8 | BESCHÄFTIGT | O | 0–3,3 V | Wird zur Statusanzeige verwendet, Einzelheiten finden Sie in den Chipdaten. |
| 9, 10, 12, 13 | GND | Stromerdung | ||
| 11 | VCC | Stromversorgung des Leistungsverstärkers, positiver Spannungseingang (3,7–4,2 V) | ||
| 14 | MISO | O | 0–3,3 V | SPI-Datenausgabe |
| 15 | MOSI | ICH | 0–3,3 V | SPI-Dateneingabe |
| 16 | SCK | O | 0–3,3 V | SPI-Takt |
| 17 | NSS | ICH | 0–3,3 V | SPI-Chip-Select-Eingang |
| 18 | NRESET | ICH | 0–3,3 V | Triggereingang zurücksetzen |

Datenschutzrichtlinie
· Datenschutzrichtlinie
Derzeit sind keine Inhalte verfügbar
E-Mail: sales@nicerf.com
Tel.:+86-755-23080616