Mar . 2025
Bevor Sie diskutieren, wie das DMR818S -Radio -Modul erfolgreich mit einer externen MCU (Microcontroller -Einheit) verbindet, lassen Sie uns diese beiden Produkte kurz verstehen.
Das DMR818S ist ein leistungsstarkes Funkmodul, das sowohl digitale als auch analoge Kommunikation unterstützt . Es verfügt über eine Fernübertragung, Sensitivität mit hoher Empfang und SMS-Funktionalität. Damit ist es ideal für Szenarien, die eine effiziente Kommunikation erfordern. Die MCU als Kern eines eingebetteten Systems ist für Steuerung, Datenverarbeitung und Interaktion mit externen Geräten verantwortlich.
Um die Verbindung zwischen dem DMR818s und einer externen MCU zu verstehen, ist es wichtig, das Datenblatt- und Schaltungsdiagramm DMR818S sorgfältig zu überprüfen, um die Funktion jedes Pin zu bestimmen. In der Regel umfasst ein Funkmodul Stromnadeln, Kommunikationsstifte, Kontrollstifte und eine Antennenschnittstelle.
Der spezifische Vorgang zum Anschließen des DMR818s mit einer externen MCU ist wie folgt:
1. PIN -Definition und -übereinstimmung basierend auf Ihrem MCU -Modell und Ihrem Datenblatt, identifizieren Sie die entsprechenden Stifte. Stellen Sie sicher, dass die Leistungsstifte, Kommunikationsstifte und Kontrollstifte korrekt ausgerichtet sind. Das DMR818S -Modul -Pin -Diagramm lautet wie folgt:

Pin -Nr. | Pin -Name | E/O | Level Standard | Beschreibung |
1 | Mic_in | ICH | Mikrofon oder Linie in | |
2 | UART-TX | O | 0-3.3v | Übertragen |
3 | UART-RX | ICH | 0-3.3v | erhalten |
4 , 12 | NC | |||
5 | Hst_txd | O | 0-3.3v | Datenstift übertragen (zum Upgradeprogramm) |
6 | Hst_rxd | ICH | 0-3.3v | Empfangen Sie Daten PIN (zum Upgradeprogramm) |
7 | AMEISE | Verbinden Sie 50 Ohm Antenne | ||
8 , 9, 10 | GND | - - | Boden | |
11 | VCC | - - | 0-5V | Externe und positive Versorgung 3,3 ~ 5 V |
13 | CS | ICH | 0-5V | HIGH -Level für normale Arbeiten, Leuchten Sie oder ziehen Sie niedrig , um den Schlafmodus zu betreten |
14 | Ptt | ICH | 0-3.3v | Moduleingabe , Übertragung/Empfangskontrolle, ziehen Sie niedrig, um das Modul zum Eingeben von TX -Zustand zu zwingen. Ziehen Sie hoch für Rx State |
15 | +3,3 V | - - | 3,3 V Ausgang ,Verbindung zu 50 mA herstellen | |
16 | Line_out | O | Audioausgabe | |
17 | T/r | O | 0-3.3v | Modulausgabe, Status der Übertragung/ Empfangen , hoch für TX und niedrig für RX |
18 | Spken | O | 0-3.3v | Audioverstärkersteuerung |
19 , 20 | GND | - - | Boden |
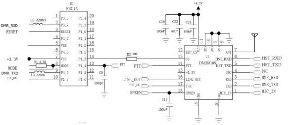
2. Power Connection DMR818S- und MCU -Verbindungsdiagramm

Nehmen Sie die Verbindung zwischen dem DMR818S und dem U1 R8C1A (MCU) als Beispiel zuerst das DMR818S -Modul mit einer externen Netzteil von 4,2 V (Pins 8, 9 und 10 an, die mit Masse verbunden sind) mit. Schließen Sie dann den Spannungsausgangsstift des Moduls an den Netzteil der MCU an.
Achten Sie genau auf die Spannungsanforderungen der MCU, da die externe Stromversorgung des Moduls die Betriebsspannung der MCU überschreiten kann. Das Modul muss eine stabile VDD -Spannung bereitstellen, die der Betriebsspannung der MCU entspricht. Gemäß der Pin -Definitionstabelle und des MCU -Verbindungsdiagramms kann Pin 15 des DMR818S -Moduls eine stabile 3,3 -V -Spannung ausgeben, die der 3,3 -V -Betriebsspannung der MCU entspricht. Daher sollte der Pin 15 (Spannungsausgang) des DMR818S -Moduls an Pin 7 (VCC) der MCU angeschlossen werden, sodass die MCU die erforderliche VDD -Spannung aus dem stabilen Ausgang des Moduls erhalten kann.
Zusätzlich muss der Pin des Modulbodens (GND) mit dem MCU -Bodennadel verbunden sein. Dies stellt sicher, dass die beiden das gleiche elektrische Potential haben und einen vollständigen Stromkreis bilden.
A. Kommunikationsschnittstellenanschluss Der DMR818S unterstützt eine UART -Kommunikationsschnittstelle. Wählen Sie die entsprechende Kommunikationsschnittstelle anhand der MCU- und Anwendungsanforderungen. Wenn Sie mit dem U1 R8C1A anschließen, verbinden Sie Pin 2 (UART-TX) und Pin 3 (UART-RX) des DMR818S-Moduls mit den Stiften 2 und 9 der MCU.
Beachten Sie, dass die UART -Kommunikation bidirektional ist. Beim Anschließen sollte der TX -Stift des Moduls mit dem RX -Pin der MCU angeschlossen werden, und der RX -Stift des Moduls sollte an den TX -Stift der MCU angeschlossen werden. Dies ist wichtig, um eine Zwei-Wege-Kommunikation zu ermöglichen.
4. Control Pin Verbindungspin 13 (CS) des DMR818S ist der Schlaf -Aktivierungsstift und Pin 14 (PTT) ist der Übertragungs-/Empfangskontrollstift.
Schließen Sie die Steuerstifte (CS, PTT) des DMR818S an verfügbare GPIO -Stifte auf der MCU an. In diesem Fall verwendet die MCU Pin 13 und Pin 14, um mit Pin 13 bzw. Pin 14 des DMR818S zu verbinden. Stellen Sie in der MCU -Softwarekonfiguration sicher, dass Pin 13 als Ausgabe eingestellt ist, um den hohen/niedrigen Zustand des CS -Pin zu steuern. In ähnlicher Weise sollte Pin 14 über die Software konfiguriert werden, um die erforderlichen Signale für die Übertragung und den Empfang der Kontrolle über den PTT -Pin zu generieren.
5. Antennenverbindung Stellen Sie sicher, dass die Antennenschnittstelle des DMR818S ordnungsgemäß mit einer externen Antenne (verbunden mit Pin 7) angeschlossen ist, um die Kommunikationsqualität aufrechtzuerhalten.
Befolgen Sie während des Verbindungsprozesses immer die im Datenblatt angegebenen PIN -Definitionen und Verbindungsmethoden, um eine falsche Verkabelung zu vermeiden, die das Gerät beschädigen kann. Achten Sie auf die Anpassung der Signalrichtung und der Spannungsebene, um eine stabile und zuverlässige Kommunikation zu gewährleisten. Wenn Sie diese Schritte befolgen, sollten Sie das DMR818S -Funkmodul erfolgreich an eine externe MCU anschließen und die beabsichtigte Kommunikationsfunktionen erreichen.
Wenn Sie weitere Unterstützung benötigen oder Fragen haben, lesen Sie bitte die entsprechende Dokumentation oder wenden Sie sich an den technischen Support von NICERF.
+86-755-23080616
sales@nicerf.com
Website: https://www.nicerf.com/
Adresse: 309-314, 3/F, Gebäude A, Hongdu-Geschäftsgebäude, Zone 43, Baoan Dist, Shenzhen, China
Datenschutzrichtlinie
· Datenschutzrichtlinie
Derzeit sind keine Inhalte verfügbar
E-Mail: sales@nicerf.com
Tel.:+86-755-23080616