Nov . 2025

Unsere NiceRF-Ingenieure stellten bei der Fehlersuche fest, dass sie beim Entwickeln von DMR-Digital-Walkie-Talkie-Modulen im Sendemodus wiederholt das typische „doodle-doodle-doodle“-TDD-Rauschen wahrnahmen. Viele Teams vermuten, dass der Audiochip die Ursache ist. Tatsächlich liegt das Problem aber nicht am Chip selbst, sondern am Stromimpuls, der während der TDD-Übergänge im Sende-Empfangsmodus entsteht und sich über Strom-/Masseschleifen, Kopplungen im Leiterplattenlayout und Mikrofon-Vorspannungsschaltungen in den Audiopfad einschleust.
In diesem Artikel werde ich meine praktischen Erkenntnisse teilen: Warum Rauschen auftritt, wie man es schnell findet und wie man es Schritt für Schritt beseitigt – von „Einsetzen einer geeigneten Leistungsinduktivität“ bis hin zu „Vier-Lagen-Leiterplatte und Entstörungslayout“ – und dabei die Themen Komponentenauswahl, Wellenformanalyse und Entscheidungsbaum behandeln.

Wir haben festgestellt, dass viele Ingenieure, die neu in der Branche sind, das TDD-Rauschen nicht verstehen.
Phänomen: Beim Drücken der Sprechtaste (PTT) bzw. während des Sendezeitfensters ist über den Lautsprecher oder das Headset ein leises, knisterndes Geräusch mit ungeraden Obertönen (10-100 Hz) im Bereich von 16-20 Hz zu hören, ähnlich einem Motorengeräusch oder Maschinengewehrgeräusch.
Ursache (vereinfacht ausgedrückt): Im TDD-Betriebsmodus wird die Endstufe (PA) zeitgesteuert ein- und ausgeschaltet. Diese „Pulsation“ gelangt über die Stromversorgungs-, Masse- und Kopplungsleitungen in den Audioteil, wo sie als niederfrequente Hüllkurve demoduliert und somit hörbar wird.
Unsere Erfahrungen mit dem NiceRF-Design haben gezeigt, dass TDD-Rauschen in der Technik auf drei gängige Arten von Ausbreitungspfaden abstrahiert werden kann:
Übersprechen in der Stromversorgung (PI-Problem): TDD-Pulse verursachen Restwelligkeit/Spannungsabfall auf der Stromversorgung/Masse und führen zu Jitter im Audio-Referenzsignal.
Layout-Kopplung (EMI-Problem): Die Hochstromschleife von RF/PA befindet sich in unmittelbarer Nähe der Leitungen von MIC/Audio/Control, was zu kapazitiver/induktiver/gemeinsamer Impedanzkopplung führt.
Unzureichende Filterung: Die Trennung der Mikrofonvorspannung und der sauberen Stromversorgung (3,3 V) ist zu schwach, oder das Versorgungsspannungsunterdrückungsverhältnis (PSRR) des LDO ist zu niedrig.
Hinweis: Ein TDD-Frame ist üblicherweise 60 ms lang und hat eine Grundfrequenz von f 0 = 1/60ms = 16,7 Hz; was Sie als die "schönen kleinen Zähne" im Spektrum sehen, sind seine harmonischen Kammlinien.
Davon schlage ich drei Methoden für den ersten Import oder während der Prototypentwicklung vor; sie erfordern keine nennenswerte Nachbearbeitung und ermöglichen eine sehr schnelle Validierung des Ergebnisses:
Methode: Eine 15 µH, ≥1,3 A Leistungsinduktivität in Reihe an den Eingang des Moduls schalten und eine Entkopplung von 100 µF (niedriger ESR) + 10 µF + 100 nF nahe am Eingang hinzufügen.
Funktion: Bietet einen Tiefpassfilter, um die niederfrequenten Hüllkurven und Schaltspitzen des TDD auf der „störenden Seite“ zu erfassen.
Methode: Verwenden Sie einen rauscharmen LDO mit hohem PSRR (handelsüblicher XC6228D33 oder ähnlicher) von 10 Hz bis 1 MHz (>70 dB) zur Stromversorgung für die Basisband-/Audio-/Mikrofon-Vorspannung.
Zweck: Minimiert die Eingangswelligkeit und bietet eine Isolation von der „unsauberen Stromversorgung“.
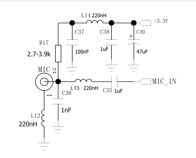
Methode: Implementieren Sie einen Filter 3. Ordnung für die MIC-Vorspannung (47µF + 10µF + 2,2µF Tantal oder stabiles Dielektrikum) und umgeben Sie die MIC-Spannung mit einer durchgehenden massiven Erdungsleitung aus Kupfer (Erdungsschutz/Via-Fence).
Funktionsweise: Die Hüllkurve wird am Vorspannungsende abgeschnitten, sodass vom Mikrofon nur der Schall und nicht die 30 V "erhört" werden!
[Kontaktieren Sie uns jetzt] Setzen Sie sich mit unseren Ingenieuren in Verbindung, um mehr über die Optimierung des Rauschens für verschiedene Leiterplattendesigns zu erfahren!
Die NiceRF-Praktiken zeigen, dass vollständiges TDD-Rauschen nicht vollständig beseitigt werden kann und dass es notwendig ist, PI-Probleme und das PCB-Layout auf Systemebene zu lösen.
Zielimpedanzansatz: Z <sub>Ziel</sub> = ΔV/ΔI. Wenn beispielsweise der Sendeschritt ΔI = 0,5 A und ein zulässiges ΔV = 50 mV beträgt, dann ist Z<sub> Ziel</sub> ≤ 0,1 Ω.
Entkopplungsschichtung:
100 nF (Hochfrequenz) nahe am Pin platziert
10 µF (Mittelfrequenz) im Nahbereich
100 µF (Niederfrequenz) am Eingang
Induktorauswahl: I<sub> sat</sub> ≥ 1,5 × I<sub> peak</sub> , DCR < 50 mΩ, Isolation > 20 dB.

Frage 1: Ist das Hinzufügen einer einzigen Leistungsinduktivität ausreichend?
A: Diese Methode eignet sich gut, wenn die Eingangswelligkeit das Hauptproblem darstellt und schnell überprüft werden kann. Falls nicht nur die Kopplung zwischen MIC-Vorspannung und Layout problematisch ist, sollten ein LDO mit hohem PSRR, eine dreistufige Vorspannungsfilterung und eine Masseschutzschaltung eingesetzt werden. Unsere projektübergreifende Validierung zeigt, dass ein Systemansatz das Rauschen an der Wurzel effektiver unterdrücken kann.
Frage 2: Warum hat sich das Rauschen des Geräts erhöht, als ich einen sehr großen Kondensator eingebaut habe?
A: Wahrscheinlich wurden neue Resonanz-/Rückwege hinzugefügt oder eine Fehlanpassung in der LDO-Stabilität verursacht. Unsere NiceRF-Praxis sieht vor, die im Datenblatt angegebenen Kapazitäts-/ESR-Werte einzuhalten, Kondensatoren nahe der Quelle zu platzieren und die Schleifenfläche zu überprüfen, um die Entstehung neuer Rauschquellen zu vermeiden.
Frage 3: Warum hört man ein „lauteres Geräusch“, wenn sich zwei Module nähern?
A: Dies ist der sogenannte „Schwebungsfrequenzeffekt“, der auftritt, wenn mehrere Module drahtlos im asynchronen TDD-Modus arbeiten und sich dadurch Rauschen akkumuliert. Eine Lösung könnte darin bestehen, die TDD-Timing-Synchronisierung über den Host-Controller zu testen oder die physische Isolation/Abschirmung zwischen den Modulen zu verbessern.
Wir begrüßen weitere technische Gespräche und können Ihnen umfassende TDD-Rauschsystemoptimierungskonzepte anbieten, die auf Ihre spezifischen Anforderungen zugeschnitten sind.
Technische Unterstützung:
E-Mail: sales@nicerf.com (Vorverkauf/Nachverkauf)
Website: www.nicerf.com (Produkte/Dokumentation/Fallstudien)
+86-755-23080616
sales@nicerf.com
Website: https://www.nicerf.com/
Adresse: 309-314, 3/F, Gebäude A, Hongdu-Geschäftsgebäude, Zone 43, Baoan Dist, Shenzhen, China
Datenschutzrichtlinie
· Datenschutzrichtlinie
Derzeit sind keine Inhalte verfügbar
E-Mail: sales@nicerf.com
Tel.:+86-755-23080616