Typ: DMR-Walkie-Talkie
Zertifizierung: Andere
Ausgangsleistung: 500 mW,2W
Größe (mm):65,84*38,88
Parameter | Testbedingung | Mindest. | Typ. | Max | Einheit |
Spannungsbereich | 3. 7 | 7.4 | 8,5 | V | |
Betriebstemperatur | -20 | 25 | 60 | ℃ | |
Frequenzbereich | @UHF | 400 | 470 | MHz | |
@VHF | 134 | 174 | MHz | ||
@350 | 320 | 400 | MHz | ||
Startzeit | 20:00 Uhr | MS | |||
Uart-Baudrate | 57600 | bps | |||
Stromverbrauch | |||||
Schlafstrom | CS 3 Sekunden lang tief gezogen | < 55 | uA | ||
Rx-Strom | <160 | mA | |||
Tx-Strom ( hohe Leistung ) | @VCC= 8 V, 5 W analog | <1700 | mA | ||
@VCC= 8 V, 5 W digital | <1000 | mA | |||
Tx-Strom ( niedriger Stromverbrauch ) | @VCC= 8 V, 2 W analog | <1100 | mA | ||
@VCC= 8 V, 2 W digital | <700 | mA | |||
HF-Parameter | |||||
Toleranz der Frequenz | 0,5 | 1,5 | ppm | ||
Modulationsempfindlichkeit | 1,5 kHz/2,5 kHz Frequenzversatz (N/W) | 6 | 7 | 12 | mv |
Nachbarkanalleistung | @12,5K Versatz | -60 | -62 | dBm | |
Mikrofon-Eingangsspannung | 0,1 | 1.6 | Vpp | ||
CTCSS-Modulationsfrequenzoffset | 0,35 | 0,4 | 0,6 | KHz | |
Modulationseigenschaften | 300 Hz | -13 | -11 | -9 | dB |
500 Hz | -9 | -6 | -5 | dB | |
1000 Hz | -3 | 0 | 1 | dB | |
2000 Hz | 3 | 6 | 7 | dB | |
3000 Hz | 5 | 7 | 11 | dB | |
Empfangsparameter | |||||
Empfindlichkeit | Analog (12 dB SNR) | -120 | dBm | ||
Empfangs-BER (DMR- Modulation) | @ - 117 dBm | 5 | % | ||
Audioausgangsamplitude | 500 | mv | |||
Audioausgangsimpedanz | 30 | KOhm | |||
Nachbarkanalselektivität | Offset: +12,5 kHz | 60 | dB | ||
Offset: +12,5 kHz | |||||


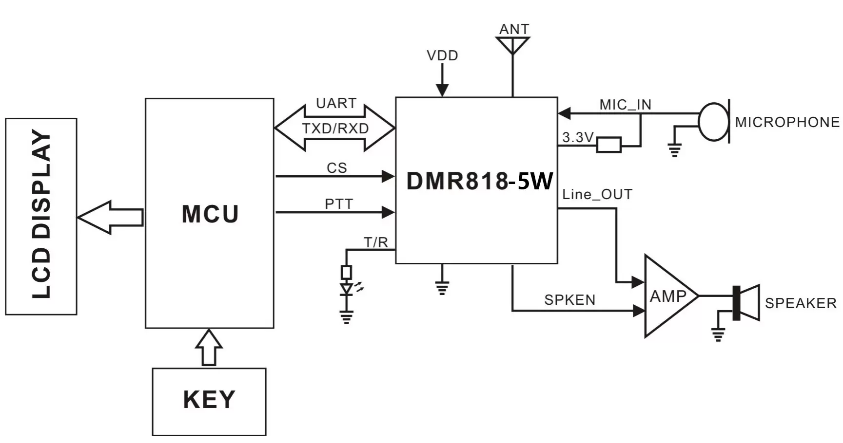
Pin-Nr. | Pin-Name | E/A | Niveaustandard | Beschreibung |
1 | MIC_IN | ICH | Mikrofonsignaleingang | |
2 | UART-TX | O | 0–3,3 V | Übertragen |
3 | UART-RX | ICH | 0–3,3 V | erhalten |
4 , 12 | NC | |||
5 | HST_TXD | O | 0–3,3 V | Daten-PIN übertragen (zum Aktualisieren des Programms) |
6 | HST_RXD | ICH | 0–3,3 V | Daten-PIN empfangen (zum Aktualisieren des Programms) |
7 | AMEISE | RF-Eingangs-/Ausgangspin zum Anschluss einer 50-Ohm-Antenne | ||
8 , 9, 10 | Masse | - | Boden | |
11 | VCC | - | 0-8 V | Stromversorgung positiv |
13 | CS | ICH | 0-5 V | Modul Sleep Enable Pin, „0“ für Ruhezustand, „1“ für Arbeitszustand |
14 | PTT | ICH | 0–3,3 V | Sende-/Empfangs-Steuerpin, „0“ zum Senden, „1“ zum Empfangen, Standard-Empfangsmodus ( dieser Pin kann beim Einschalten nicht auf Low gezogen werden, er muss nach Abschluss des Power-On-Resets auf Low gezogen werden ) |
15 | +3,3 V | - | 3,3 V Ausgang , Anschluss an 50 mA | |
16 | LINE_OUT | O | Audioausgang | |
17 | T/R | O | 0–3,3 V | Sende-/Empfangsstatusanzeige-Pin des Moduls, gibt hohen Pegel im Sendezustand und niedrigen Pegel im Empfangszustand aus |
18 | SPRECHEN | O | 0–3,3 V | Empfangssignal-Anzeigestift (kann extern zur Steuerung des Audioverstärkers angeschlossen werden), hoher Pegel ist aktiv, Standard ist niedriger Pegel |
19 , 20 | Masse | - | Boden |

Bei diesem Modul handelt es sich um ein Hochleistungsmodul. Aufgrund der Kühlanforderungen in verschiedenen Anwendungsszenarien bieten wir optional einen Kühlkörper an, den der Anwender je nach seiner spezifischen Betriebsumgebung auswählen kann.

Die folgende Tabelle zeigt die Temperaturanstiegsdaten mit dem Standardkühlkörper.
Testtemperatur: 30 °C Leistung: 5 W Frequenz: 425 MHz
Betriebsart | Kühlkörpertemperatur (°C) | Betriebszeit (Minuten) |
Digitalmodus | 30-63 | 3 |
Analogmodus | 30-60 | 1 |
Wenn der Benutzer keinen zusätzlichen Kühlkörper hinzufügt, wird empfohlen, dass die kontinuierliche Betriebszeit des Moduls 1 Minute nicht überschreitet.
Das folgende Bild zeigt das Referenzdesign unseres Produkts. Die Modulplatine ist verpackt, mit Pad-Slots versehen und von der Rückseite her mit Lot benetzt. Dieses Design ermöglicht eine bessere Wärmeübertragung auf die andere Platine, die anschließend über einen Kupferblock an das Gehäuse weitergeleitet wird.

Datenschutzrichtlinie
· Datenschutzrichtlinie
Derzeit sind keine Inhalte verfügbar
E-Mail: sales@nicerf.com
Tel.:+86-755-23080616