Sep . 2025
Die Integration des DMR858M-Moduls in einen Mikrocontroller (wie den hier verwendeten ESP32) erfordert die Konzentration auf drei Hauptaspekte: Stromversorgung, Steuerlogik und Audioschnittstelle. Dieser Abschnitt bietet ein bewährtes Referenzdesign, um einen stabilen Systembetrieb zu gewährleisten.

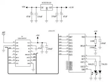
Das Design der Stromversorgung ist die am leichtesten zu übersehende und häufigste Fehlerquelle bei der Integration von Hochleistungs-HF-Modulen. Wenn der DMR858M mit 5 W Hochleistung und 8 V Versorgungsspannung sendet, kann der Spitzenstrom 910 mA oder sogar mehr erreichen. Jeder Versuch, das Modul direkt über den 5-V-USB-Eingang oder den 3,3-V-LDO auf einer ESP32-Entwicklungsplatine mit Strom zu versorgen, schlägt fehl.
Ein robustes Stromversorgungssystem muss die folgenden Anforderungen erfüllen:
Unabhängige Stromversorgungseinheit : Verwenden Sie eine externe Stromquelle, die mindestens 8 V und über 2 A Strom liefern kann, z. B. einen Lithium-Akku (2S Li-Po/Li-Ion) mit einem Abwärts-/Aufwärtswandler oder ein stabiles Gleichstromnetzteil.
Hervorragendes Einschwingverhalten : Entscheidend ist nicht nur der durchschnittliche Strom, den das Netzteil liefern kann, sondern auch seine Reaktionsgeschwindigkeit auf Lasttransienten. Wenn das Modul plötzlich vom Empfangsmodus (Strom < 165 mA) in den Sendemodus (Strom > 900 mA) wechselt, entsteht eine enorme Stromspitze (dI/dt). Ist das Einschwingverhalten des Netzteils unzureichend oder sind die Stromleitungen auf der Leiterplatte zu lang und dünn (was zu erheblicher parasitärer Induktivität und Widerstand führt), sinkt die Systemspannung kurzzeitig.
Ketteneffekt des Spannungsabfalls : Dieser Spannungsabfall ist die Ursache vieler schwer zu behebender „Geister“-Probleme. Der ESP32 verfügt über eine integrierte Brown-Out-Erkennungsschaltung, die zum Schutz einen Systemreset auslöst, wenn die Versorgungsspannung unter einen bestimmten Schwellenwert fällt. Ein scheinbares „Stromproblem“ kann sich daher darin äußern, dass das Programm beim Drücken der PTT-Taste zufällig neu gestartet wird. Darüber hinaus kann eine instabile Versorgungsspannung die UART-Kommunikation stören und zu Datenübertragungsfehlern führen.
Lösung : Um diese Probleme zu vermeiden, müssen große Entkopplungskondensatoren in der Nähe des VCC-Pins des DMR858M-Moduls platziert werden. Es wird empfohlen, einen 100µF bis 470µF Elektrolytkondensator parallel zu einem 0,1µF Keramikkondensator zu verwenden (ersterer für die Verarbeitung niederfrequenter Hochstromanforderungen, letzterer für die Filterung hochfrequenter Störungen). Stellen Sie außerdem sicher, dass die VCC- und GND-Leitungen von der Stromquelle zum Modul möglichst kurz und breit sind, um den Netzspannungsabfall zu minimieren.
Die Steuerung und der Datenaustausch des Moduls werden hauptsächlich über GPIO und UART abgewickelt.
UART-Kommunikation : Verbinden Sie einen der seriellen Hardware-Ports des ESP32 (z. B. UART2, entsprechend GPIO16 und GPIO17) mit RXD (Pin 19) und TXD (Pin 18) des DMR858M. Beachten Sie die Crossover-Verbindung: Der TX des ESP32 wird mit dem RX des Moduls verbunden, und der RX des ESP32 wird mit dem TX des Moduls verbunden.
PTT (Push-to-Talk) : Die PTT-Steuerung ist sehr einfach. Verbinden Sie einen GPIO-Pin des ESP32 mit dem PTT des Moduls (Pin 5). Dieser Pin ist aktiv niedrig, d. h. das Modul wechselt in den Sendemodus, wenn der GPIO einen niedrigen Pegel ausgibt.
Audioeingang : Die Anschlüsse MIC+ (Pin 14) und MIC- (Pin 13) des Moduls dienen zum Anschluss eines externen Mikrofons. Laut Datenblatt ist intern eine Vorspannung vorhanden, so dass ein Elektretmikrofon ohne zusätzliche Vorspannungsschaltung direkt angeschlossen werden kann.
Audioausgang : OUTP (Pin 11) und OUTN (Pin 12) des Moduls sind differenzielle Audioausgänge, die einen 8-Ohm-Lautsprecher direkt ansteuern können.

Tabelle 2: Referenz zur Pin-Zuordnung von ESP32 zu DMR858M

Teil 1: Detaillierte Analyse des DMR858M-Moduls
Teil 2: Hardwareintegration und Referenzdesign
Teil 3: Dekonstruktion des Serial Control Protocol
Teil 4: Firmware-Entwicklung und Treiberdesign
Teil 5: Erweiterte Funktionen und Schlussfolgerung
+86-755-23080616
sales@nicerf.com
Website: https://www.nicerf.com/
Adresse: 309-314, 3/F, Gebäude A, Hongdu-Geschäftsgebäude, Zone 43, Baoan Dist, Shenzhen, China
Datenschutzrichtlinie
· Datenschutzrichtlinie
Derzeit sind keine Inhalte verfügbar
E-Mail: sales@nicerf.com
Tel.:+86-755-23080616